
1、统招全日制本科及以上学历;
2、身体健康、善于团队合作;
3、有才干有激情有梦想。
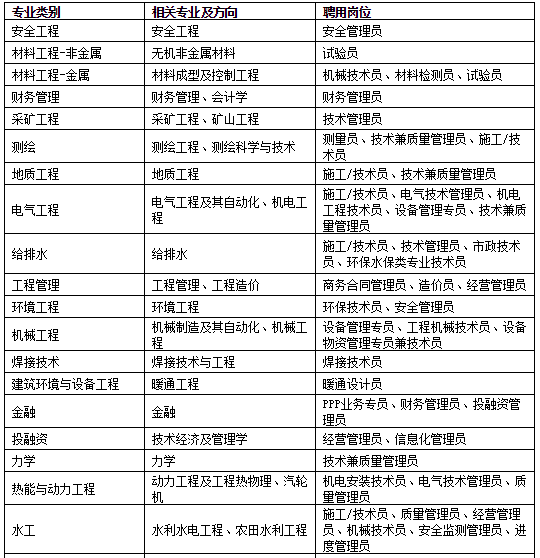
公司计划招聘500名应届大学毕业生,招聘的相关专业如下:

现场投递简历→筛选简历→初试→复试→现场签订就业协议→2018年07月签订劳动合同。
网投简历渠道://www.baju.com.cn/Web/Jobs/点击招聘入口
如有意向加盟中国水电八局,请您携带个人简历(含成绩单、身份证)和就业协议书,就近参加校园招聘会,务必添加微信号“水电八局eHR”,以便及时掌握招聘最新动态。了解八局更多信息,敬请添加微信号“八局之声”。
联系人:中国水电八局人力资源部 邓世华
地 址:湖南省长沙市常青路8号
邮 编:410004
电 话:0731-82866198 13548974456
传 真:0731-82822136
二〇一七年六月二十七日



